Introduction
N6-methyladenosine (m6A) is the most prevalent post-transcriptional modification of eukaryotic mRNA. Accumulating evidence suggests that RNA m6A methylation exerts crucial roles in oncogenesis. However, the mRNA m6A methylation pattern in chronic lymphocytic leukemia (CLL) has not been investigated. Hence, the aim of this study is to perform a comprehensive profiling to identify distinct m6A methylation signatures in CLL patients.
Methods
Peripheral blood samples from de novo CLL patients were collected with informed consents at the Department of Hematology in Shandong Provincial Hospital Affiliated to Shandong First Medical University. CD19+ B cells were isolated with informed consents from healthy donors. Methylated RNA immunoprecipitation sequencing (MeRIP-Seq) was conduct to profile mRNA m6A methylation of CLL-B cells and normal CD19+ B cells at Novogene (Beijing, China). The library preparations were sequenced on an Illumina Novaseq platform with a paired-end read length of 150 bp according to the standard protocols. The sequencing was carried out with 3 independent biological replicates. After mapping reads to the reference genome, exomePeak R package was used for the m6A peak identification in each anti-m6A immunoprecipitation group with the corresponding input samples serving as a control, and q-value threshold of enrichment of 0.05 was used for all data sets. The m6A-enriched motifs of each group were identified by HOMER. Differential peak calling was performed using exomePeak R package with parameters of p-value < 0.05 and fold_change > 1. Functional enrichment analyses of gene ontology (GO) and kyoto encyclopedia of genes and genomes (KEGG) of differentiated peaks associated genes were performed. All investigators comply with the guiding principles for experimental procedures found in the Declaration of Helsinki of the World Medical Association.
Results
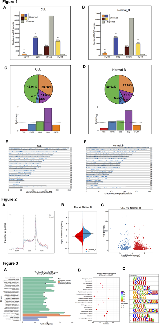
By MeRIP sequencing, significant distribution of methylation peaks were detected in 5'UTR, 3'UTR and CDS regions of CLL primary cells (Figure 1A) and normal B cells (Figure 1B). Figure 1C-D illustrated the percentage of methylation peaks in the five regions, suggesting distinct m6A patterns in CLL cells. Moreover, Figure 1E-F revealed the positions of m6A methylation peaks in chromosomes of CLL and normal B cells.
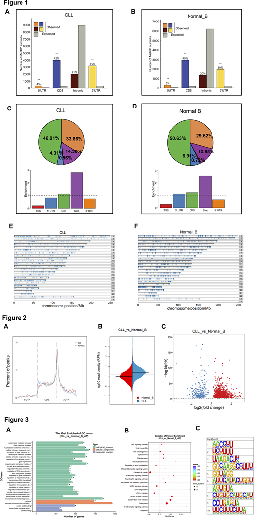
Furthermore, the compared distributions of m6A methylation peaks in CLL and normal B cells were presented in Figure 2A. Besides, the bean plot visibly displayed the obvious differentiation of methylation peaks in CLL group and normal B cells in read density (Figure 2B). Importantly, a total of 1836 significantly changed peaks, of which 1519 were significantly up-regulated and 317 peaks were significantly down-regulated (p<0.05, |log2Foldchange|>1; Figure 2C). These m6A peaks were located across 1850 genes. Functional enrichment analyses identified that differentiated peaks associated genes were potentially regulate RNA metabolic process via oncogenic pathways in CLL pathogenesis (Figure 3A-B). In addition, HOMER analysis identified 38 significant de novo m6A peak motifs, top 10 most significant peak motifs of which were presented (Figure 3C), illuminating potential detailed mechanism of m6A RNA methylation in the tumorigenesis and progression of CLL.
Conclusion
Taken together, our investigations explored for the first time the m6A methylation pattern of mRNA in CLL. m6A modifications play crucial roles in the progression and survival of CLL patients,highlighting m6A modifications-targeted intervention formulating a novel treatment paradigm in progressed CLL that warrants clinical investigation.
No relevant conflicts of interest to declare.
Author notes
Asterisk with author names denotes non-ASH members.

This feature is available to Subscribers Only
Sign In or Create an Account Close Modal